Abstract
Background: Refractory or relapsed (R/R) multiple myeloma (MM) is nowadays an incurable disease. CAR-T immunotherapy against BCMA has proven its efficacy with complete response rates of 83-85%. However, despite the initial favorable response, most patients relapse with a median progression free survival of 8-24 months. This lack of long-term response could be related to the fitness and the functionality of the CAR-T cells. Thus, we hypothesize that CAR-T cells generated from patients at early stages of the disease would present improved phenotype and functionality. In this work we performed phenotypic and functional characterization of CAR-T generated from healthy donors and MM patients at different disease stage.
Methodology: Second generation CAR-T cells targeting BCMA and co-expressing BFP as a reporter gene (modified from ARI0002h CAR-T sequence1), were generated by lentiviral transduction of aCD3/aCD28 activated T cells, from each group of donor/patients, and expanded in the presence of IL-7/IL-15. Phenotypic analyses were performed by flow cytometry. Cytotoxic activity was measured by standard luciferase-based procedures and cytokine production was quantified by ELISA and Luminex. In vivo antitumoral efficacy was evaluated in xenogeneic tumor models in NSG mice. RNA-seq analysis was performed following stablished protocols2.
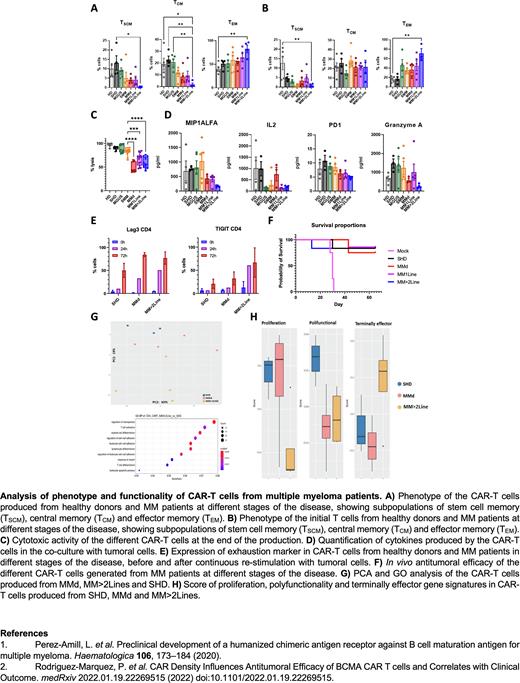
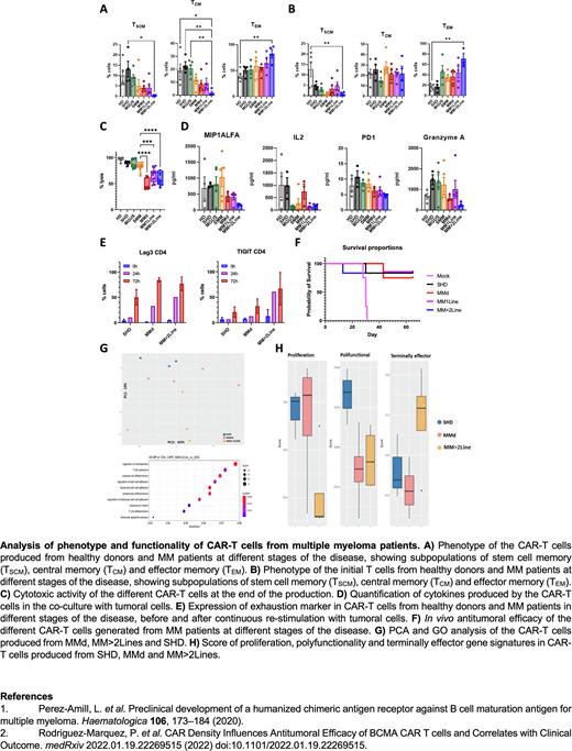
Results: We were able to generate CAR-T cells from young (n=5) and senior healthy donors (n=5), as well as patients with MGUS (n=5), SMM (n=5), MM at diagnosis (n=3), MM after 1st line of treatment (n=5) and MM after >2 lines of treatment (n=4). CAR-T cells presented increasing variability in CAR transduction and cell expansion along disease progression. Phenotypic analysis revealed a decreasing memory phenotype, of both stem cell memory and central memory CAR-T cells, with significantly increasing number of effector cells during disease progression. This phenotype was already observed in T cells used for CAR-T cell generation, suggesting that initial phenotype strongly affects final CAR-T cell features. However, no significant differences were observed in activation (HLA-DR, CD137) and exhaustion markers (PD1, LAG3, TIM3, TIGIT).
Functional in vitro characterization of CAR-T cells revealed a reduced cytotoxicity against MM cell lines once MM is diagnosed, that was associated with lower production of effector cytokines (IFNg, Granzyme A, MIP1a), especially in CAR-T cells form MM patients with >2 lines of treatment. Moreover, after continuous exposure to tumoral cells, CAR-T cells from these MM patients presented a significant upregulation of exhaustion markers (PD1, LAG3, TIM3, TIGIT), suggesting that long-term functionality could be compromised. In contrast, these phenotypic and functional differences observed in vitro were not reflected in the in vivo antitumoral response, that showed a similar efficacy between CAR-T cells from the different groups. This lack of differences could be probably due to the xenogeneic tumor model in NSG mice, that would require stringent conditions to observe differences in antitumor efficacy.
Transcriptomic analyses revealed that CAR-T cells did not cluster according to disease stage due to the high variability between patients. We focus our analysis on CAR-T cells from MM patients at diagnosis (MMd) and after >2 lines of treatment (MM>2Lines), using age-matched senior healthy donors (SHD) as control. Major differences were observed between MM>2Lines and MMd/SHD, with few differences between these last groups. Gene ontology analysis of differentially expressed genes in MM>2Lines group revealed enrichment in pathways related to T cell activation, cell-cell adhesion, and lymphocyte differentiation. Moreover, deeper characterization of CAR-T cells from MM>2Lines patients showed decreased score of proliferation and polyfunctional gene sets, with enrichment in genes related to terminally effector features, corroborating functional results previously observed.
Conclusions: Our results would indicate that CAR-T generated from patients at later stages of the disease present a more differentiated phenotype, with reduced functionality and increased exhaustion features, that could compromise antitumor efficacy. Transcriptomic analysis allows the identification of molecular mechanisms that could be modulated for the development of improved therapies.
Disclosures
San Martin-Uriz:Illumina: Other: non-substantial shareholder; 10X Genomics: Other: non-substantial shareholder. Zabaleta:Roche Glycart AG: Research Funding. Juan:Gyala Therapeutics S.L.: Research Funding. Urbano-Ispizua:Miltenyi: Consultancy; Celgene: Consultancy; Gilead: Consultancy. Fernandez de Larrea:Janssen: Consultancy, Honoraria, Research Funding; BMS: Consultancy, Honoraria, Research Funding; Amgen: Consultancy, Honoraria, Research Funding; Takeda: Honoraria, Research Funding; GSK: Consultancy, Honoraria; Sanofi: Consultancy, Honoraria; Pfizer: Honoraria; BeiGene: Consultancy, Honoraria. Rodríguez-Otero:Oncopeptides: Consultancy, Speakers Bureau; Amgen: Speakers Bureau; Janssen: Consultancy, Speakers Bureau; GlaxoSmithKline: Consultancy, Speakers Bureau; Pfizer: Consultancy, Membership on an entity's Board of Directors or advisory committees; Regeneron: Speakers Bureau; Sanofi: Consultancy, Speakers Bureau; Bristol Myers Squibb: Consultancy, Membership on an entity's Board of Directors or advisory committees, Speakers Bureau. Paiva:Sanofi: Consultancy, Honoraria, Research Funding; Janssen: Consultancy, Honoraria; Amgen: Honoraria; Adaptive: Honoraria; Takeda: Honoraria, Research Funding; Roche: Honoraria, Research Funding; GSK: Honoraria, Research Funding; EngMab: Research Funding; Bristol-Myers Squibb-Celgene: Consultancy, Honoraria, Research Funding; Gilead: Honoraria; Oncopeptides: Honoraria. San-Miguel:Abbvie, Amgen, BMS, Celgene, GSK, Haemalogix, Janssen-Cilag, Karyopharm, MSD, Novartis, Takeda, Regeneron, Roche, Sanofi, and SecuraBio: Consultancy, Other: Advisory Board.
Author notes
Asterisk with author names denotes non-ASH members.
